
World Class Standards for Quality
ISO 9001 is the international standard that specifies requirements for a Quality Management System (QMS). It provides a framework for organizations to design, implement, and maintain a system that consistently delivers products and services meeting customer and regulatory requirements.
Key Insight: Implementing ISO 9001 helps ensure customer satisfaction, process efficiency, and continual improvement.
Why Certification Matters
- ✓Market AccessPrerequisite for many government tenders and global supply chains.
- ✓Operational ControlStandardized processes reduce errors and improve consistency.
- ✓Risk ManagementProactive identification and mitigation of business risks.
Who Can Get Certified?
ISO 9001:2015 is applicable to any organization, regardless of size, type, or industry.
ManufacturingServicesHealthcareIT & SoftwareConstructionEducationLogisticsRetail
Benefits of Certification
For Organization
- •Improved integration
- •Cost reduction
- •Factual decision making
- •Engaged management
For Customers
- •Consistent quality
- •Reliable delivery
- •Better service
- •Fewer complaints
For Performance
- •Waste reduction
- •Increased productivity
- •Competitive edge
- •Business context clarity
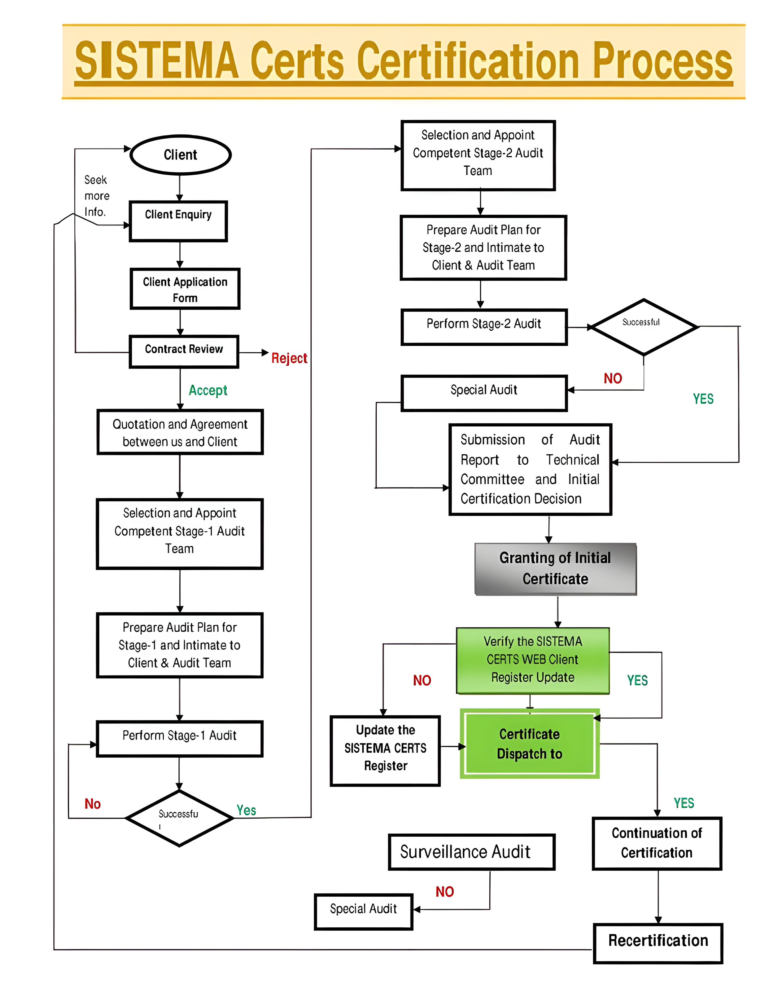
Certification Process Flowchart

Validity
Cost of Certification
Depends on size, complexity, and risk factors of the organization.
Get a Quick Quote →Frequently Asked Questions
What is ISO 9001:2015?▼
International standard for Quality Management Systems.
Is it mandatory?▼
No, it is voluntary but often a market requirement.
How long does it take?▼
Typically a few weeks to a few months depending on readiness.
